Gemini 是谷歌推出的一款由人工智能驱动的应用,集成了强大的对话生成、信息搜索、图像识别和任务辅助功能。用户可以通过自然语言与 Gemini 互动,进行写作、编程、翻译、计划等多种任务,支持多模态输入(文本、语音、图像),提升工作和学习效率。

输入文字:直接键入问题或请求,例如“帮我写一封工作邮件”。

语音提问:点击麦克风图标说话。

上传图片:识别图像内容、帮你分析照片。


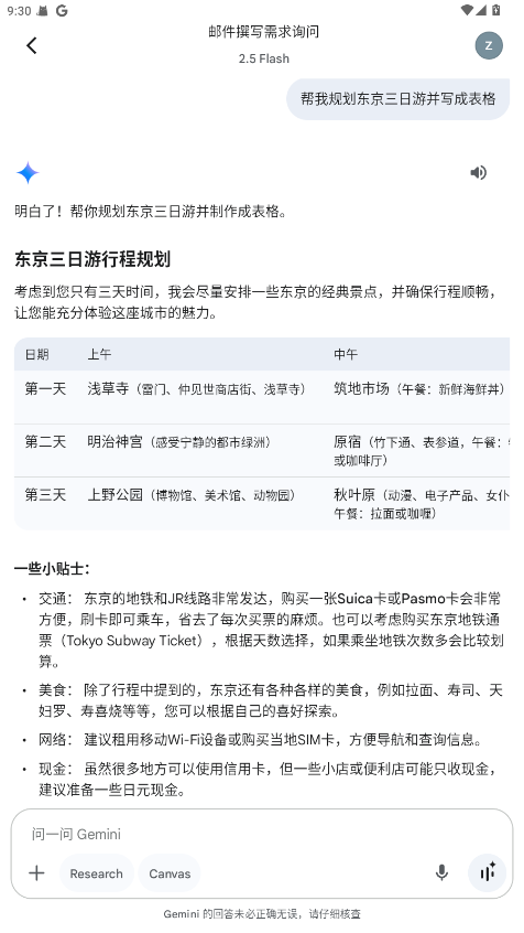
提出多步请求:如“帮我规划东京三日游并写成表格”。

可使用中文或英文提问,支持多语言。

1.在首页点击左上角对话按钮。

2.在对话栏右侧点击更多按钮。

3.长按要删除的对话框,点击删除按钮即可。

快捷换图标最新版本1.7.3安卓版
155.8M兔小贝识字最新版本9.28安卓版
430.6MMNN Chat app最新版0.8.2.1安卓版
41.7M秋华连点7.0无字版app手机版
16.3M星视野app最新版
7.5MTabula清理相册app
27.5M魅族场景助手app手机版
72.7M爱思助手2026安卓版
30.1M微鲸灵直播平台最新版
61.0M主题仓Pro安卓仿IOS软件
4.5M