荷叶健康是一款提供线上问诊购药配送及客户服务等功能的综合服务平台。它引入优质零售药店和医疗机构资源,为用户提供互联网医药服务,致力于全流程全场景的互联网医疗健康服务。软件有大量医生可根据病患匹配,降低线下就诊开药时间成本。还有专门远程审查员,实现询价购药及配送等服务一体化。药品丰富且按功能主治划分,便于查找。此外,有健康资讯和疾病预防知识。它还是优质药店管理软件,能享优惠折扣,药物介绍详细。注销账号操作简便,按步骤即可完成。

1、打开app。点击下方的【我的】。

2、点击【设置】。

3、进入后,点击【注销账号】。

4、进入后,等待几秒钟,点击【申请注销】。

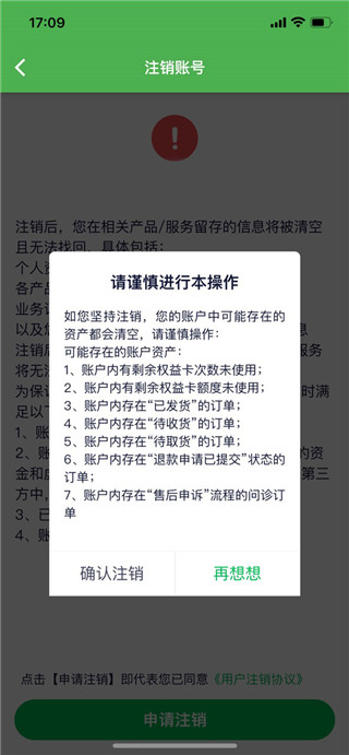
5、阅读注销事项,然后点击确认注销。

6、收取验证码后输入,点击【注销】即可。
1. 引入优质零售药店和医疗机构资源,提供全流程全场景互联网医疗健康服务。
2. 大量医生实时匹配病患,降低线下就诊开药时间成本,实现医疗资源合理配置。
3. 有专门远程审查员,对处方药方进行远程审核,药剂师认证,工作指纹打卡,整合多项服务。
4. 药品丰富且按功能主治详细划分,方便用户搜索查找,还有健康资讯和常见疾病预防知识供学习。
5. 能享受平台优惠折扣,买药更轻松,药物介绍详细,让用户看得更清楚。
1. 能引入优质零售药店和医疗机构资源,提供全流程全场景的互联网医疗健康服务。
2. 配备大量医生,可根据病患匹配,降低线下就诊开药时间成本,实现医疗资源合理配置。
3. 有专门远程审查员查看处方药方,药剂师认证且指纹打卡,整合询价购药、配送、家庭诊疗等众多服务。
爱思助手2026安卓版
30.1M微鲸灵直播平台最新版
61.0M主题仓Pro安卓仿IOS软件
4.5MAniFun官方下载安装
13.9M合肥停车app最新版5.9.25安卓版
129.4M象盒找房4.9.06安卓版
124.2M彩云小译最新版5.2.1安卓版
66.9M优e出租司机端6.30.5.0009安卓版
151.1M际刻骑行app免费版1.3.8安卓版
162.8M语音转换文字app16.3.0安卓版
133.2M